真正的学霸从不靠死记硬背,而是依靠高效的认知框架。思维导图不仅是梳理考点的神器,更是连接已知与未知的逻辑桥梁。通过将庞杂的学科体系压缩成一张张可视化的知识地图,学生可以瞬间洞察章节间的内在联系,实现从被动记忆到主动建模的跨越。本文将深度解析如何利用思维导图建立备考导航系统,助你在千头万绪的复习中精准定位,变压力为动力。2026思维导图软件指南

1. 为什么中高考复习适合用思维导图?
中高考复习的本质,并不是再学一遍新知识,而是把零散、重复、跨章节的内容重新整合成一个可调用的知识系统。而思维导图,恰好非常适合解决中高考复习中的三大核心痛点:
- 知识点多、杂、碎:教材按章节编排,但考试往往跨章节综合出题
- 理解过但不会用:知道公式、概念,却不知道在什么题型中调用
- 记忆反复遗忘:死记硬背效率低,复习周期一拉长就容易混乱
思维导图的优势,恰好就在于它并不是强调记住多少内容,而是帮助学生重新组织知识结构。它让原本线性、零散的记忆,转变为有层级、有逻辑、有联动的知识网络,从而在考试中能够被快速调取和使用。
2. 适配中高考考点的 3 种思维模型
在中高考复习的实操中,思维导图绝非简单的目录搬家,而是要针对不同学科的考查特性进行差异化建模。以下是三种最能提升复习深度与得分效率的底层逻辑模型:
(1)知识内化模型
这种模型主要用于理科的基础概念(如牛顿运动定律、化学平衡)或文科的核心名词(如通货膨胀、全球化)。它要求学生以一个核心考点为圆心,向外辐射出定义、适用条件、计算公式、常见误区等维度。
- 设计要点: 强调对单一知识点的吃透,分支应包含从教材到模拟题中总结出的所有核心属性。
- 应用价值: 帮助学生在基础题部分实现零失分,确保底层认知的稳固。
(2)解题路径模型
中高考的大题往往具有固定的思维套路。这种模型不再以知识点为中心,而是以题型为中心。主干是题目类型,一级分支是审题关键词,二级分支是解题步骤,三级分支则是对应的陷阱提醒。
- 设计要点: 突出动作感和顺序感,将抽象的解题思路转化为可视化的操作流程。
- 应用价值: 特别适合数学压轴题或物理综合题,让学生在考场上能够迅速调取解题模板。
(3)时空关联模型
文综学科最忌讳孤立看问题。这种模型要求学生打破课本章节限制,以时间轴或空间地域为线索,将政治、历史、地理知识进行交叉挂钩。
- 设计要点: 侧重于联系逻辑,利用导图的联系线功能,标注出不同事件之间的因果、影响或对比关系。
- 应用价值: 能够有效应对材料分析题,帮助学生在答题时拓宽维度,写出更有深度的论点。

3. 文理科导图的差异化策略
思维导图并非万能模板,真正高效的复习在于根据学科特性进行定制化梳理。
(1)理科复习:用导图拆解结构与解题路径
理科复习的难点在于公式间的逻辑关联及条件变化后的思路切换。此时,导图应充当结构拆解器与解题导航。
- 拆解章节核心: 将完整章节拆分为核心概念、关键公式、常考模型以及高频易错点,清晰呈现考点分布。
- 梳理逻辑路径: 明确不同给值条件下优先选择的解题策略,而非单纯死记公式推导。
- 对比易混内容: 将相似题型或易混公式并列呈现,通过标注适用场景差异来强化深度辨析。
(2)文科复习:用导图重构时间线与因果链
文科复习的挑战在于知识点零散且关联模糊。导图的价值在于将孤立的结论织成逻辑严密的网。
- 时间轴串联: 按历史演变或思想流派顺序排列知识点,确立清晰的时空定位。
- 因果逻辑呈现: 将事件拆解为背景、过程、结果及影响四个维度,厘清发生机制与演变规律。
- 主题化归纳: 围绕特定主题进行案例并列整理,便于在材料分析题中进行多维度论述。
(3)跨学科整合:打通知识壁垒提升综合能力
面对强调综合素养的考题,单一学科的孤立记忆已不足够,需要通过跨学科导图调动知识储备。
- 主题式整合: 围绕能源或环境等大主题,横向联动物理的能量转化、化学的反应原理及地理的资源分布。
- 方法论迁移: 有意识地将数学建模思维或物理条件分析法迁移至综合题型,提高解题效率。
- 素材库构建: 将时事热点与科技议题拆解为多学科通用的素材网络,为作文与材料题提供丰富储备。

4. 不同学科的思维导图示例
(1)英语思维导图
中考英语时态思维导图,用于整理和展示中考英语中各种时态的用法、结构和例句。它可以帮助学生整理和梳理中考英语中各种时态的概念和定义,将复杂的语法知识以图形化的方式呈现,使得理解和记忆更加清晰和简洁。

(2)语文思维导图
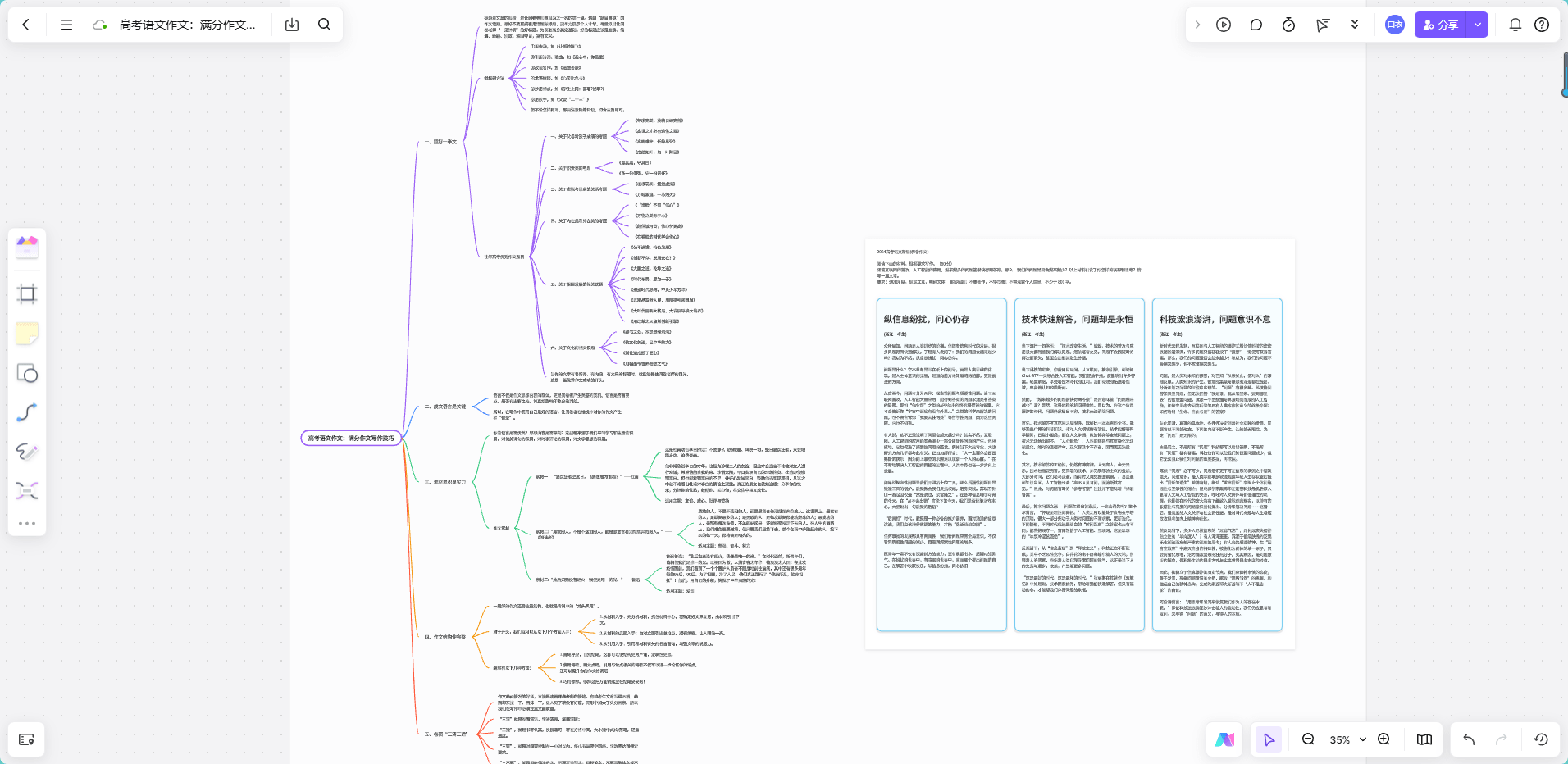
为了在有限时间内高效写出高质量文章,可以通过思维导图梳理写作思路,将这些要点视觉化整理,不仅帮助快速构建作文框架,还便于考前复习和灵活运用。

(3)数学
三角形思维导图帮助学生将散乱的数学知识点有机地组织起来,形成清晰的结构。在备考考试时,三角形思维导图可以作为复习工具,帮助学生快速回顾和记忆与三角形相关的知识。

中高考拼的不仅是知识储备,更是整理与调用知识的能力。一张结构清晰、重点突出的思维导图,就像你的复习导航,帮你在浩瀚的题海中少走弯路。👉用boardmix画导图,不仅省时省力,还能随时修改、多人协作,让你的复习体系越来越完善。从今天开始,使用boardmix把零散的知识点收拢到一张思维导图上,你会发现复习的方向清晰了,记忆的速度快了,心里也踏实了。


粤公网安备44030502008643