社区便民服务在组织架构图
442026.04.15
0
0
手机扫码浏览/分享
微信
QQ
QQ空间
新浪微博
百度贴吧
复制链接 下载模板
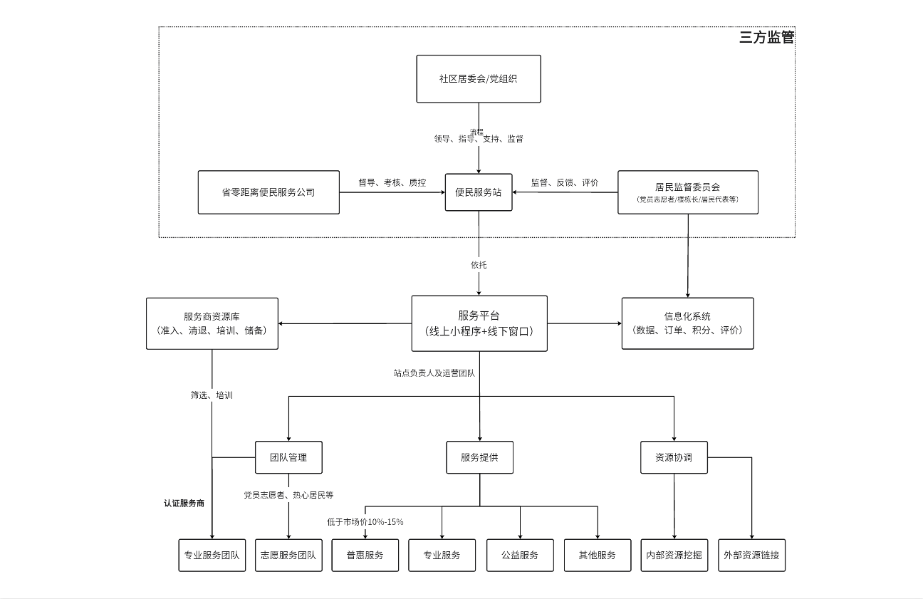
社区便民服务站点建设的组织架构图,核心作用在于清晰界定从街道党工委到具体服务窗口的层级关系与职能分工。它通过可视化方式展示决策指挥、统筹协调与一线执行的垂直管理体系,明确了各岗位的责任边界与协作流程。这不仅有助于优化资源配置,确保政策指令高效下达,还能强化站点建设的规范性,提升服务响应速度,为构建“横向到边、纵向到底”的便民服务体系提供坚实的组织保障。
版权信息: 「知识共享 - 署名 4.0」 举报