交通灯定时控制系统流程图
28272025.05.29
0
0
手机扫码浏览/分享
微信
QQ
QQ空间
新浪微博
百度贴吧
复制链接 下载模板
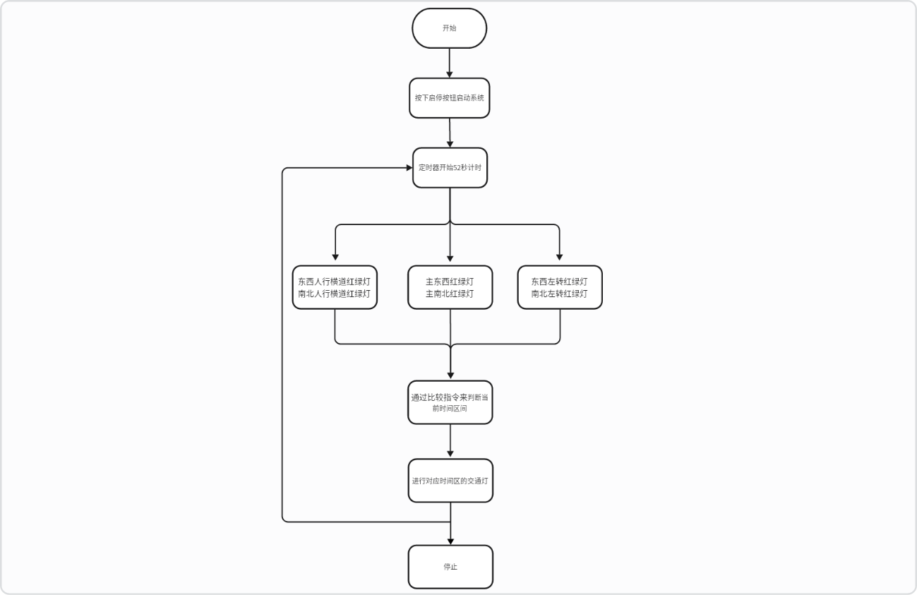
在交通管理自动化的设计中,定时控制系统是一种常见且基础的实现方式。通过流程图清晰地展现交通灯的运行逻辑,不仅有助于理解各阶段的控制机制,也为系统的编程实现与优化提供了可视化参考。该类流程图通常涵盖启动、计时、分时段控制与灯光切换等关键步骤,强调逻辑判断与状态转换的有序性。对于学习交通控制原理或进行嵌入式开发训练的学习者而言,掌握这样的流程设计是一项重要的能力。通过分析流程结构,还能更深入了解交通流调度的基本逻辑与效率调控思路。
版权信息: 「知识共享 - 署名 4.0」 举报