项目申报书的技术路线图及进度计划
607842025.01.09
0
6
手机扫码浏览/分享
微信
QQ
QQ空间
新浪微博
百度贴吧
复制链接 下载模板
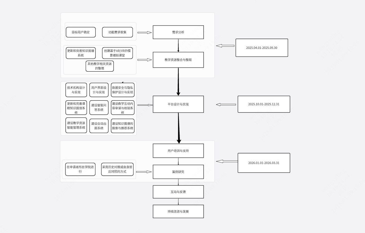
在项目申报中,技术路线图和进度计划是两个至关重要的环节。技术路线图是项目申报书中描述研究目标和实现路径的部分。进度计划是对项目实施过程的时间安排与任务分工的描述。一个高效的进度计划应具备以下特点:时间节点明确、详细标明每个阶段的开始和结束时间。本模板将围绕如何设计一份逻辑严密、结构清晰的技术路线图和进度计划展开,附加实际案例,帮助你轻松上手。希望本次分享能为你的项目申报提供实质性帮助!
版权信息: 「知识共享 - 署名 4.0」 举报